
Git & Github & Gitlab
참고 사이트 : https://ujuc.github.io/2015/12/16/git-flow-github-flow-gitlab-flow/
형상관리를 하는 차원에서는 비슷하지만, Flow의 방식에는 차이가 있다.
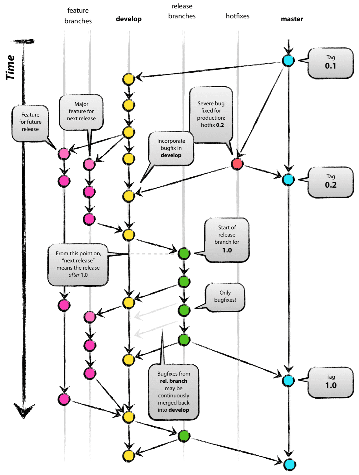
Git Flow
feature > develop > release > hotfix > master 브런치가 존재
release 브런치와 hotfix 브런치의 경우, develop 브런치의 오른쪽에 존재하기에
모두 develop 브런치도 머지를 하도록 구성이 되어있다.

Github Flow
Scott chacon은 GitHub Flow에서 GitHub에서 사용하기에는 복잡하다.
master 브런치에 대한 role만 정확하다면 나머지 브런치들에는 관여를 하지 않는다.
그리고 pull request 기능을 사용하도록 권장을 한다.

특징
- release 브런치가 명확하지 않은 시스템에서 사용에 맞게 되어있다.
- 여기에는 GitHub의 서비스 특성상. 릴리즈라는 개념이 없는 서비스를 진행하고 있어서 그런 것으로 보이며, 웹 서비스들이 릴리즈라는 개념이 없이지고 있으니 사용하기 편할 것으로 보인다.
hotfix와 가장 작은 기능을 구분하지 않는다. 어차피 둘 다 개발자가 수정해야 되는 일중에 하나이다. 단지 우선순위가 어디가 높냐라는 단계이다.
Gitlab Flow
Github의 Flow가 단조로워 Staging의 개념이 도입됨
